Alur Laundry

1. TUJUAN

  • Untuk memastikan proses laundry sesuai dengan standard Quality yang diminta / ditentukan oleh pelanggan, dengan prosedur yang telah ditetapkan agar kualitas laundry yang dihasilkan sesuai standard dan pelaksanaan proses sesuai standar keselamatan dan kesehatan kerja, serta sustainabilitas lingkungan.

2. RUANG LINGKUP

  • Merupakan tugas dan tanggung jawab operator laundry, foreman, direktur laundry, mulai dari pengambilan (terima) barang (pakaian, filter, sepatu, dll)dari pabrik atau kantor yang dilengkapi surat jalan dari customer, proses laundry sampai dengan pengiriman hasil laundry ke customer.

3. TANGGUNG JAWAB

  • SOP ini berlaku untuk Operator laundry, Foreman, direktur laundry

4. PROSEDUR

A. Definisi

  • Kotoran / Noda
    • Bisa berupa noda pewarna, noda minyak, oli, daki atau keringat, dll
  • Pembilasan
    • Bilas / cuci dengan air
  • WI
    • Instruksi Kerja

B. Outline Prosedur

  • No. 1
    • Penanggung Jawab: Operator / Foreman
    • Prosedur: Menerima barang dari pabrik customer (SPV atau administrator)
    • Hubungan: SOP 010.01
  • No. 2
    • Penanggung Jawab: Operator / Foreman
    • Prosedur: Memproses pencucian, pengeringan sampai pengiriman ke customer
    • Hubungan: SOP 010.01
  • No. 3
    • Penanggung Jawab: Director
    • Prosedur: Membuat / memperbaharui penawaran kontrak tahunan dengan customer
    • Hubungan: WI ………….. (TBA)
  • No. 4 – 12
    • (kosong)

C. Prosedur Detail

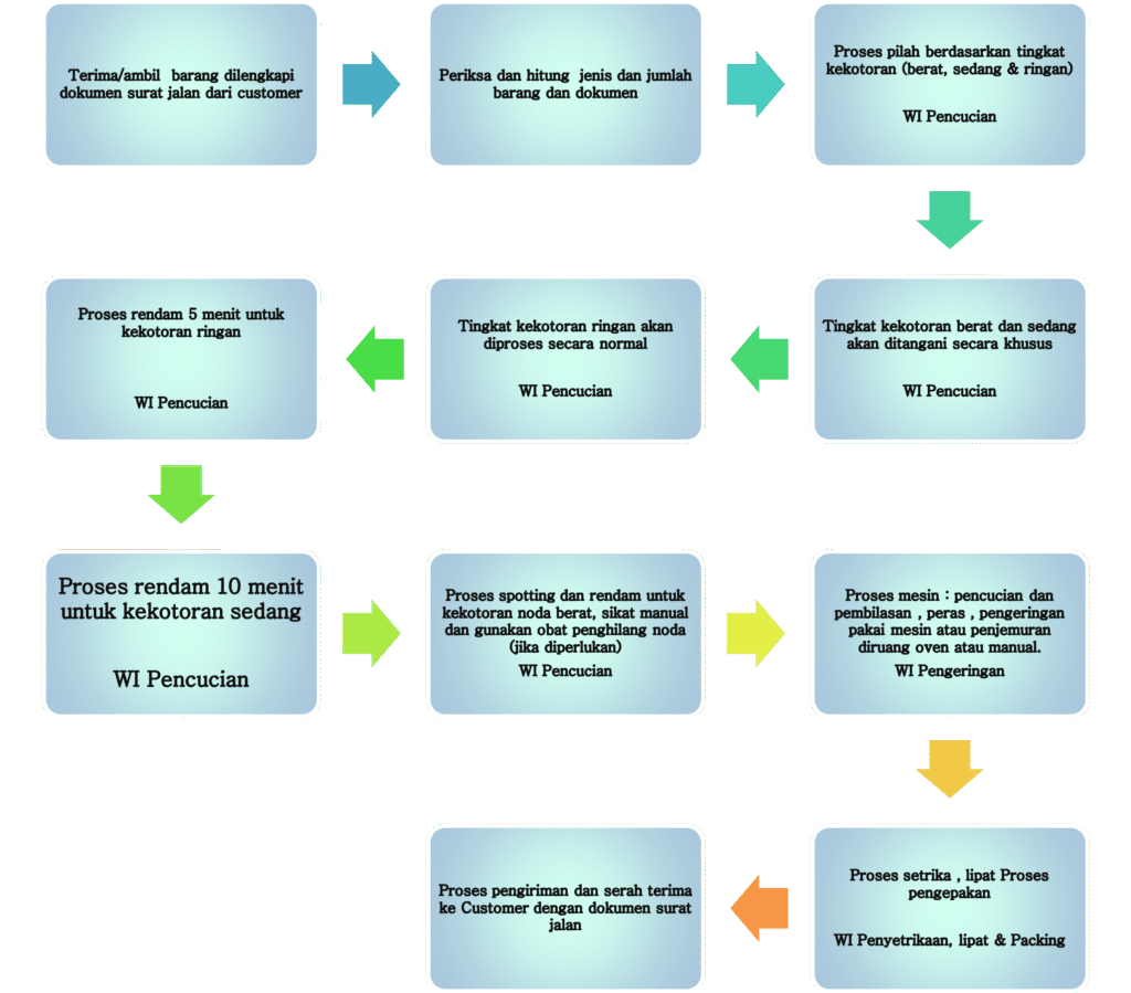
  • FLOW PROSES PENCUCIAN PAKAIAN

D. Catatan

  • Catatan 1
    • Dalam tiap tahap process, mulai pengambilan barang dari customer, proses pencucian sampai pengiriman pakaian bersih Kembali ke customer, semua aspek quality dan safety harus dijalankan dan dipatuhi. Safety harus selalu menjadui yang utama dan quality harus selalu dijaga.
  • Catatan 2
    • .
  • Catatan 3
    • Visual cek dilakukan terhadap RM yang diterima dari warehouse baik itu kebersihan packaging (box/bag) maupun material yang diterima.

5. FREKUENSI

  • Setiap hari (kecuali Minggu dan saat pabrik off)

6. PEMENUHAN DOKUMEN

  • Records are stored and reviewed by Foreman, then Director
  • Process is monitored by Foreman
  • Corrective Action: Foreman and Directors
  • Verification: Foreman and Directors
  • Validation: Foreman and Directors

7. REFERENSI

  • SOP numbers have been updated to align customer demand

8. PERSETUJUAN DOKUMEN DAN RIWAYAT PERUBAHAN

Persetujuan

  • Initiated Change (From History)
    • Jabatan: Director
    • Nama: Trinurini
    • Tanggal: 20 Jan 2024
  • Procedure edited for content
    • Jabatan: Foreman & Director
    • Nama: Soni & Trinurini
    • Tanggal: 5 May 2025

Comments

Leave a Reply

Your email address will not be published. Required fields are marked *